Instance Verification Kit (IVK)
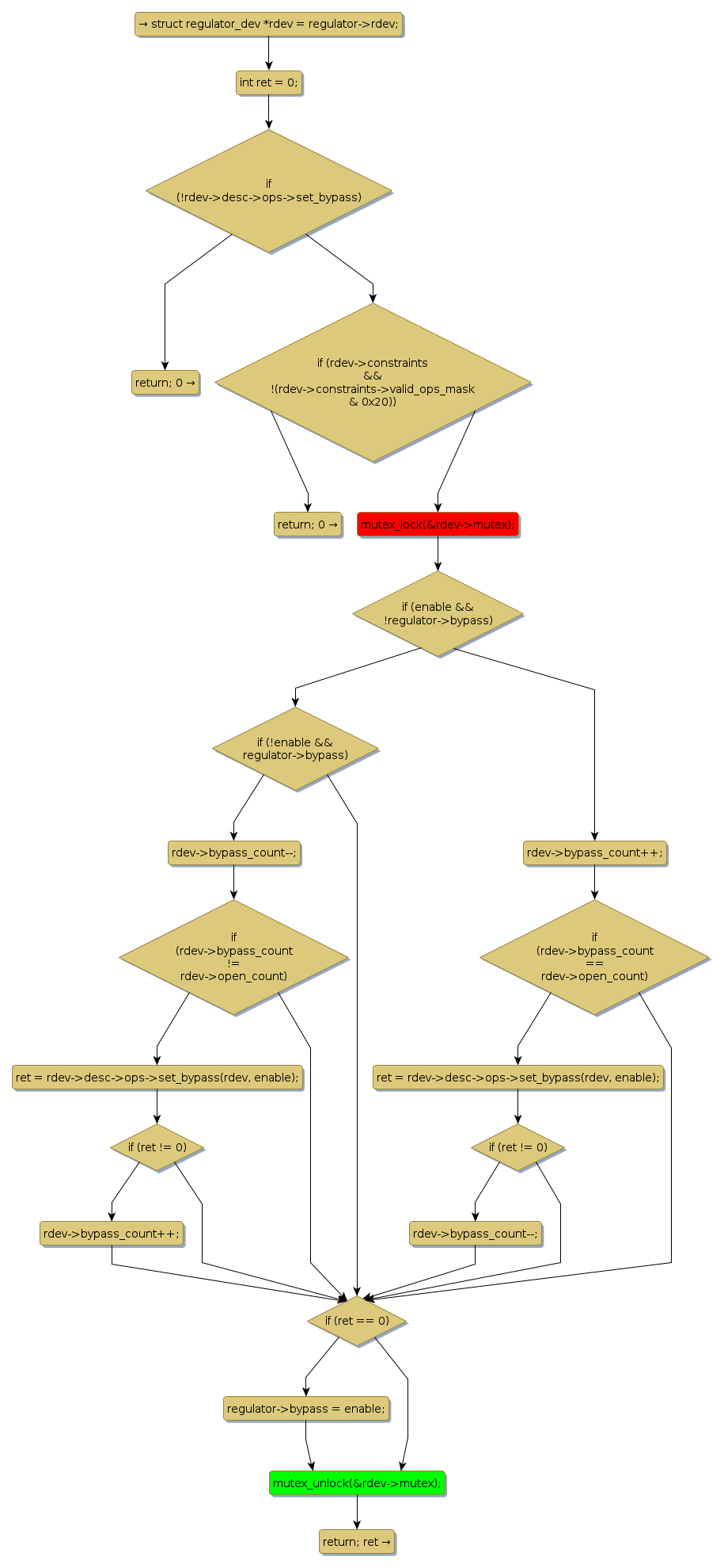
mutex lock @ [82679+25+/linux-3.19-rc1/drivers/regulator/core.c]
Instance Signature: mutex
|
The Matching Pair Graph:
|
|
Function Name
|
Control Flow Graph (CFG)
|
Events Flow Graph (EFG)
|
Source Correspondence
|
|
regulator_allow_bypass
|
|
|
[82393+22+/linux-3.19-rc1/drivers/regulator/core.c]
|